Welcome
Guest
, you are in:
<root>
Admin
Business
Development
Support
•
Login
ComCept Documentation
Navigation
¶
Main Page
All Pages
Categories
Internal
Search the wiki
»
Discuss (0)
History
Attachments
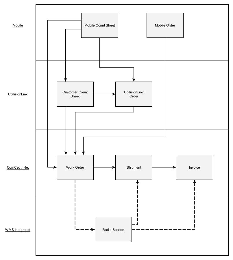
Flow chart of all the processes that create work orders
Print
PricePro Supported Product Lines
Accounting Enhancements from Version 5.3.46 - Part 1
Accounting Enhancements from Version 5.3.46 - Part 2
Accounting Enhancements from Version 5.3.46 - Part 3
Enter Payables Help Documentation
GL Accounts Help Documentation
Scheduled Task: Inventory Document Creation
Scheduled Task: Post Transaction Journal
3M Order Center Functionality - Steps to Upload Orders Directly to 3M
3M Sales Out Data Program
Axalta ePOs
Electronic Ordering Process
Return Material Authorization (RMA)
PricePro Supported Product Lines
Accounting Enhancements from Version 5.3.46 - Part 1
Accounting Enhancements from Version 5.3.46 - Part 2
Accounting Enhancements from Version 5.3.46 - Part 3
Enter Payables Help Documentation
GL Accounts Help Documentation
(9)
»
Accounting Navigation Page
»
PricePro Instructions and Setup
»
Flow chart of all the processes that create work orders
[X]
»
Document Upload in Document Generation
»
eBusiness
»
Scheduled Tasks
»
Templates
»
Mobile Inventory - Put Away
»
Sales Tax Group on items assignment
»
Accounting Navigation Page
»
PricePro Instructions and Setup
»
Flow chart of all the processes that create work orders
Processes that can produce a Work Order.
Name
Size
FC_ProcessesCreateWOs.jpg
45.56 KB
processes that create work orders.jpg
30.66 KB
Copyright © 2000 - 2025 - ComCept Solutions, LLC