Welcome
Guest
, you are in:
<root>
Admin
Business
Development
Support
•
Login
ComCept Documentation
Navigation
¶
Main Page
All Pages
Categories
Internal
Search the wiki
»
Discuss (0)
History
Attachments
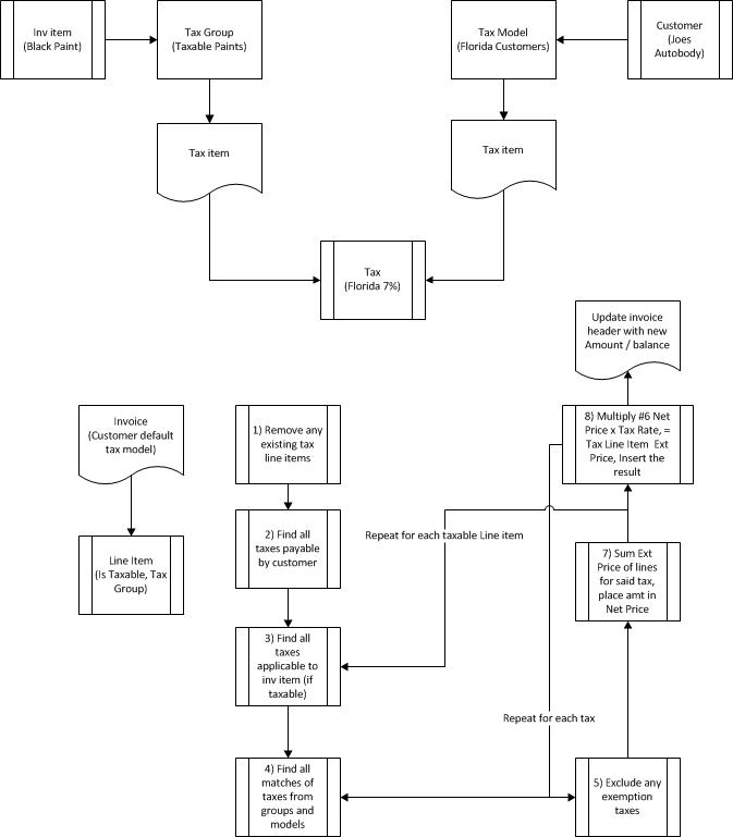
Taxing Explained
Print
ComCept Mobile Application Suite - Software Releases/Updates - User guide
Mobile Inventory and CDN
Mobile Inventory App Overview
Mobile Inventory – Item Lookup, UOM Add, UPC Code Update
Mobile Inventory - Bin Move
Mobile Inventory - Count Sheets
Mobile Inventory - Picking and the ability to change quantities picked.
Mobile Inventory Flow and Process
Mobile Inventory - Put Away
Mobile Inventory - Receiving
Mobile Inventory Flow and Process
Mobile Shop - Data Menu
Mobile Shop - Login, File Menu and Settings
Mobile Shop - Replenishment
Mobile Shop - Requirements and installation
Mobile Suite - Count Sheets Help Documentation
Mobile Suite - Item Lookup Help Documentation
Mobile Suite - Orders Help Documentation
Mobile Suite - Signatures Help Documentation
Status changes for Mobile Shop documents
Payroll Budgeting Alert Subscription Help Documentation
Payroll Budgeting Training Documentation
Promotional Pricing Documentation
Customer Lookup Help Documentation
Item Availability
Item Lookup
Price Lookup Help Documentation
Transaction Lookup Help Documentation
ComCept Mobile Application Suite - Software Releases/Updates - User guide
Mobile Inventory and CDN
Mobile Inventory App Overview
Mobile Inventory – Item Lookup, UOM Add, UPC Code Update
Mobile Inventory - Bin Move
Mobile Inventory - Count Sheets
Mobile Inventory - Picking and the ability to change quantities picked.
Mobile Inventory Flow and Process
Mobile Inventory - Put Away
Mobile Inventory - Receiving
Mobile Inventory Flow and Process
Mobile Shop - Data Menu
Mobile Shop - Login, File Menu and Settings
Mobile Shop - Replenishment
Mobile Shop - Requirements and installation
Mobile Suite - Count Sheets Help Documentation
Mobile Suite - Item Lookup Help Documentation
Mobile Suite - Orders Help Documentation
Mobile Suite - Signatures Help Documentation
Status changes for Mobile Shop documents
(10)
»
Mobile Inventory and CDN
»
Navigation-MobileShop
»
Taxing Explained
[X]
»
Mobile Suite - Orders Help Documentation
»
Advanced Reports
»
Lookup Navigation Page
»
A/R credit holds
»
Data Maintenance - Adding a new UOM
»
Mobile Suite - Item Lookup Help Documentation
»
FAQ: Payroll Budgeting
»
Mobile Inventory and CDN
»
Navigation-MobileShop
»
Taxing Explained
Name
Size
Taxing Explained.vsd
93.50 KB
Taxing_Explained1.jpg
46.14 KB
Copyright © 2000 - 2025 - ComCept Solutions, LLC