Welcome Guest, you are in: Login

ComCept Documentation

Image

Navigation



Search the wiki »

Page History: Radio Beacon - What documents it receives and produces

Compare Page Revisions



« Older Revision - Back to Page History - Newer Revision »


Page Revision: 11/11/2010 01:32 PM


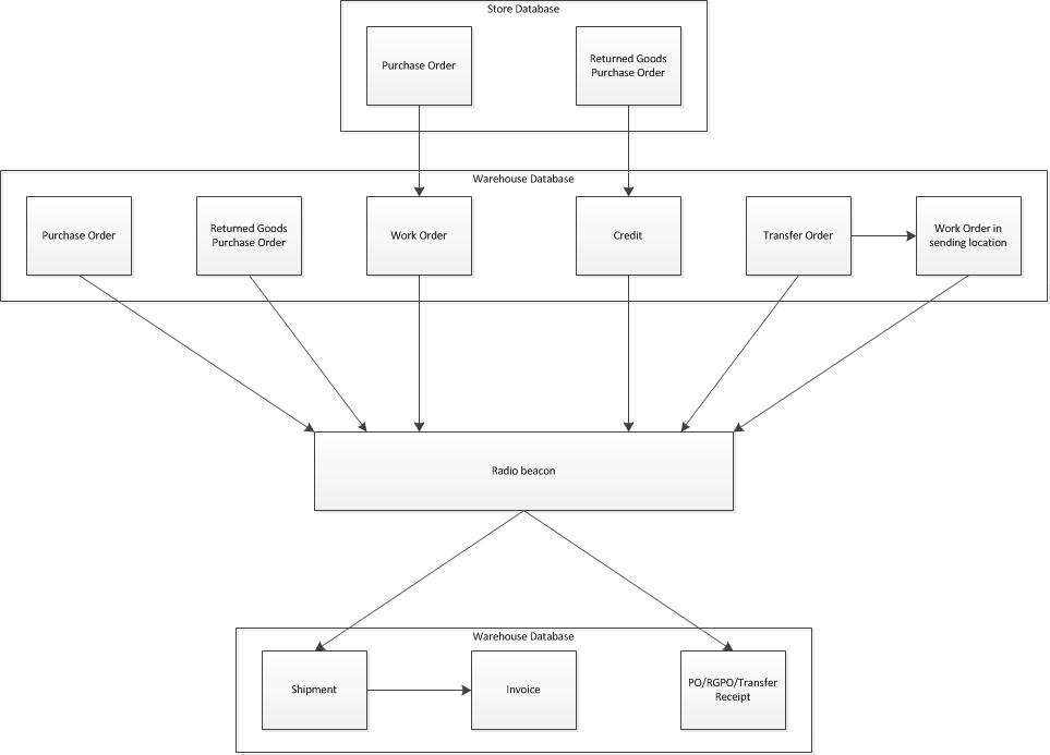
Radio Beacon is our current Warehouse Management System (WMS), which handles all of the allocation, picking and receiving of orders.  The store Database sends purchase order and returned goods purchase orders throught the ePO process to the warehouse database.  Once the orders are received they are processed automatically through Comcept .Net and downloaded into Radio Beacon.  The warehouse also has the aility to create its own documents, which include work orders, credits, purchase orders returned good purchase orders and transfer orders.  The warehouse staff must manually release the orders to Radio Beacon.  

Once an order is completed, Radio Beacon sends the picked/received quantities to Comcept .Net.  Task service takes the information and processes it.  If the order is not fully picked/received and the order is set to back order the order will be sent back down to Radio Beacon for further processing.  When a work order is fully picked, task service will create an invoice.  The invoice will be displayed on a queue in the WMS Monitor in Comcept .Net.  All documents that go through the WMS will eventually end up exactly like a document processed traditionally. 

Below is a diagram that displays all of the documents allowed in the Radio Beacon.

Image
Copyright © 2000 - 2025 - ComCept Solutions, LLC